Professional Garments Accessories Manufacturer
Tuan GroupTuan GroupTuan Group
(Sat - Thursday)
redwan@tuangroup.net
Dhaka, Bangladesh

Company Profile

Company Profile

Company: Tuan packaging Industries
Company type: Enterprise Units (Manufacturer )
Employees Total: 50-70 People
Year of Establishing: 2010

Company: Tammi Accessories Industries
Company type: Enterprise Units (Manufacturer)
Employees Total: 80 – 100 People
Year of Establishing: 2015

COMPANY GOAL

> Customer support & satisfaction.

> Always expand the boundaries by looking for new opportunity.

> Maintain Business discipline by keeping strategic focus and working within the business model.

> Promote & encourage diversity.

> Reward teamwork & self-initiative.

> Excellence in healthy working environment.

  • Team work
  • Professionalism
  • Commitment
  • Punctuality
  • Quality

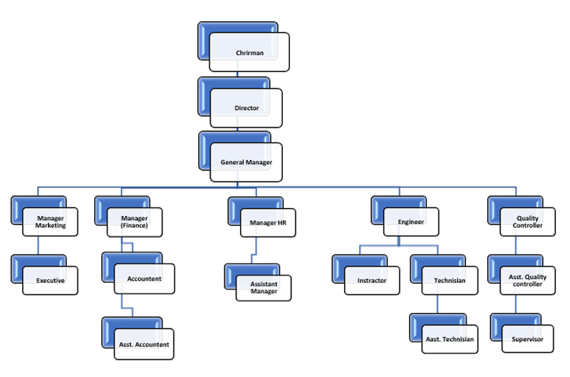
Management and Organization:

 Day to day affairs of the company will be looked after by the Managing Director of the company who will be assisting by the chairman of the company and its officials. Manager (Operations) will be answerable to the Managing Director for day to day functioning of the total industry.

Management Structure of the company at a glance:
Shopping Cart (0 items)